新闻动态
首页新闻动态
行业新闻

小米成立可穿戴部,看好可穿戴设备市场!

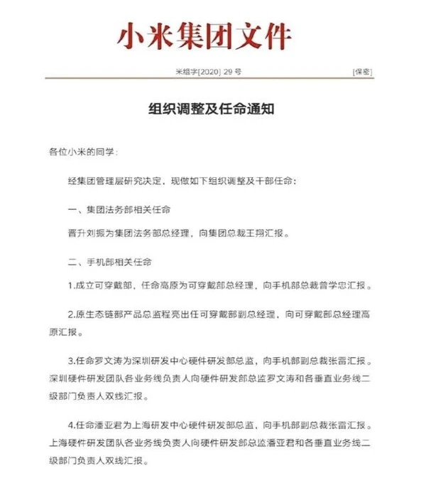
11月20日,一份关于小米集团签发的内部文件被曝光,文件显示,在手机部之下,小米正式成立可穿戴部,任命高原为可穿戴部总经理,向手机部总裁曾学忠汇报;任命原生态链部产品总监程亮出任可穿戴部副总经理,向高原汇报。





据了解,小米成立可穿戴部,是为了发力可穿戴市场,提升小米可穿戴设备的市场份额。


根据IDC发布的数据显示,2019年中国可穿戴设备市场出货量9924万台,同比增长37.1%,小米出货量2489万台,稳居国内第一。




从全球市场来看,据IDC统计数据显示,2019年全球可穿戴设备出货量达到3.365亿台,仅第四季度,可穿戴设备出货量就达到了1.189亿台,增长率高达82%。出货量排在前五的依次为:苹果、小米、三星、华为、Fitbit。





小米手表、小米手环等智能穿戴产品一直深受市场欢迎,另外也包括儿童电话手表,今年第二季度,小米腕戴可穿戴设备的出货量为690万,市场份额为20.4%。现在,在新成立可穿戴部之后,小米将会更发力于可穿戴设备领域。



推荐阅读:


亦青藤儿童手表T16C发布,4G视频通话,低功耗超长待机!

当儿童手表用上凡尔赛文学,画风就变成了这样!